Advanced Module Features
Copying Modules
Existing modules can be copied and pasted within the same canvas, or across hierarchies and even across separate layouts. To copy and paste modules, highlight the module or modules to copy, then right click on the selection and select ‘Copy’. Right click on the canvas that you want to copy to and select ‘Paste’ to insert the selection onto the canvas.
Modules can also be copied by left clicking the selected module(s) and holding down, pressing the CTRL key, and dragging the cursor to the desired location on the canvas and releasing the left mouse button.
To copy the settings of one module to another of the same type, right click on a module and select ‘Copy’. Then right click on another module of the same type and select ‘Paste Settings’. When settings are pasted, only a module’s variables change, not its arguments.

Module names can also be copied with the right-click menu’s Copy Name tool.

Copy Name used on a ScalerV2 module in a Subsystem called ComputeSNR
The values for each of the Copy Name options for this ScalerV2 module are:
Copy Module Name: Scaler2
Copy Module Class Name: ScalerV2
Copy Hierarchical Name: ComputeSNR.Scaler2
Copy Parent Name: ComputeSNR
Go to Controlling Module
Modules that are designed to access other module variables are sometimes called controlling modules. Examples of these are Param Set V2, Param Get, Status Set V2, Array Set. These modules typically have a ‘modVar’ argument that points to the module or module variable being set or queried. When right-clicking on controlling modules, there is an additional menu called ‘Go to Controlled Module’ that will navigate to wherever the target module is in the layout. Similarly, modules that are being controlled by one or more controlling module will have a right-click menu called ‘Go to Controlling Module’. If there are multiple controlling modules, then the user can select which module to navigate to, as seen below:

Go To Controlling Module with multiple controlling modules
Inspector Management
The ‘Inspector’ menu can be used to group the inspectors of related modules in the layout. The menu can also be used to show and hide different groups of inspectors to speed up inspector handling. To save an Inspector Group, open up your desired inspectors and then select the ‘Inspector → Save Group → New’ menu item. Once your Inspector Group is saved, it will appear under the top level Inspector menu. Selecting the group name will display your inspector group in exactly the same configuration as was saved.

The Inspector menu can also be used to close all open inspectors and to delete inspector groups.
Tunable Variables
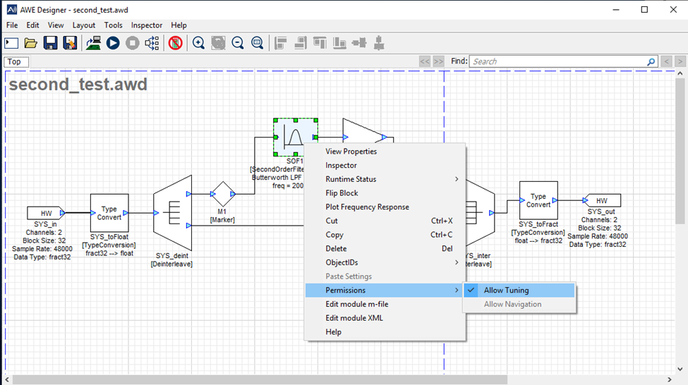
Many modules contain variables that can potentially be tuned at runtime. When a variable can cause undesirable side effects, it can be locked out from tuning. To do this, right click on the module and select the ‘Permissions’ context menu. There, as pictured below, variable tuning can be can be allowed or disallowed for a module.

ObjectIDs
ObjectIDs are generated symbols that are used in an AWE Core integration to allow the tuning of modules in the integration code. An objectID can be assigned to a module, and then that ID can be used to send tuning commands to a running layout on the target (without matlab or Designer). For more information on how to tune a layout via objectIDs, please see AWE Core 8 Integration Guide.
To assign an objectID to a module, right click the module of choice and select ObjectIDs->Assign.

After you have assigned an objectID, it should appear under the Module on the canvas

You can clear the objectID by selecting “Clear” from the ObjectIDs menu shown above. You can also manually set a module’s objectID from the module properties “Build” tab. Only modules with ObjectIDs defined will end up in the ControlInterface.h file from the Generate Target Files menu.
ObjectAlias
The objectAlias field in the Build tab of the Module Properties view can be used for 2 reasons.
Changing the name of the module used in the ControlInterface.h file generated by Designer for the layout. This can be useful if a deeply nested module has an objectId defined and will end up in the ControlInterface.h file. The default hierarchical name may be very long for the module, so a unique objectAlias can be applied that will replace the full hierarchical name in the ControlInterface.h file.
Accessing target modules with modVar argument in controlling modules (e.g. Param Set, Status Set, etc.). These controlling modules generally use relative paths to whatever module they are meant to be targeting. Not only can it be inconvenient to determine and type the whole relative path to the target module, using a relative path also makes refactoring the layout by adding or removing subsystems more difficult. To improve usability, controlling modules can also accept objectAliases instead of relative paths when resolving modVar arguments. Note that a matching module name will be found before an objectAlias if both exist.
Allocation Priority
Allocation Priority can be set in Designer. This affects when memory for the module is allocated. Modules with higher allocation priority values are allocated first. This allows you to allocate modules early which are highly dependent upon running in internal memory. You can also set negative numbers to shift a module from higher priority to lower during memory allocation.
Allocation priority is only about memory allocation and does not affect the order of processing!
For setting or changing priority right click on the module → go to properties → go to the ‘Build’ tab and ‘allocationPriority' option shown in figure below.

Module Status
Each module has an associated runtime status with 4 possible values:
Active — The module's processing function is being called. This is the default behavior when a module is first instantiated.
Muted — The module's processing function is not called. Instead, all of the output wires attached to the module are filled with zeros.
Bypassed —The module's processing function is not called. Instead, the module's input wires are copied directly to its output wires. Some modules use an intelligent generic algorithm which attempts to match up input and output wires of the same size. Other modules implement custom bypass functions.
Inactive — The module's processing function is not called and the output wire is untouched. This mode is used almost exclusively for debugging and the output wire is left in an indeterminate state.
Use Inactive runtime status with caution!
Changing the module status is useful for debugging and making simple changes to the processing at run-time. The module status can be changed in both Design mode and Tuning mode.
The Module Status can be changed by right-clicking on a module and selecting “Module Status”. To change the module status of a group, select multiple modules (including subsystems) with drag and select or by pressing CTRL, and right-click to change the status of all selected modules.
